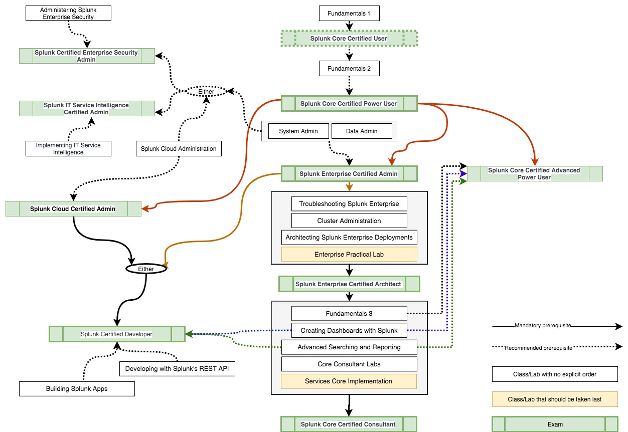
So here is my understanding of the current Splunk Certification Tracks.
Of course you can go to the “source” https://www.splunk.com/en_us/training.html , but may be that visual representation will help someone

The dotted lines represent Recommended Prerequisites while solid lines are Mandatory Prerequisites for the different Splunk Certification Tracks
There is no meaning to the line colours by the way 🙂
Related posts about Splunk
Add new LLM models to Splunk MLTK
Predicting multiple metrics in Splunk
Splunk Failed to apply rollup policy to index… Summary span… cannot be cron scheduled
How to collect StatsD metrics from rippled server using Splunk
Plotting Splunk with the same metric and dimension names shows NULL
Splunk Eventgen Jinja templating
How to Register to Splunk Partner Portal and transfer Certifications and Learning



One thought on “Splunk Certification Tracks”